I am a Lab Administrator and would like to use LabTrack. How do I set it up in my lab?
LabTrack is an additional equipment management tool that you can install on instruments that use their own PC. The software requires users to create a booking on Calira, and then login to the instrument, before they can start using the instrument.
LabTrack is a paid add-on that is available on the Premium or Enterprise plan. Please reach out to support@calira.com if you would be interested in upgrading your subscription, or purchasing some LabTrack licenses. We will then send you the link to download the LabTrack software.
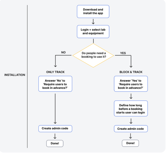
After installing the software, please review the Setup Flowchart, as there are 2 modes of operation - kindly see the image below for more guidance.
If you require access to the app, kindly contact support@calira.com for more information on implementation, setup and pricing.
